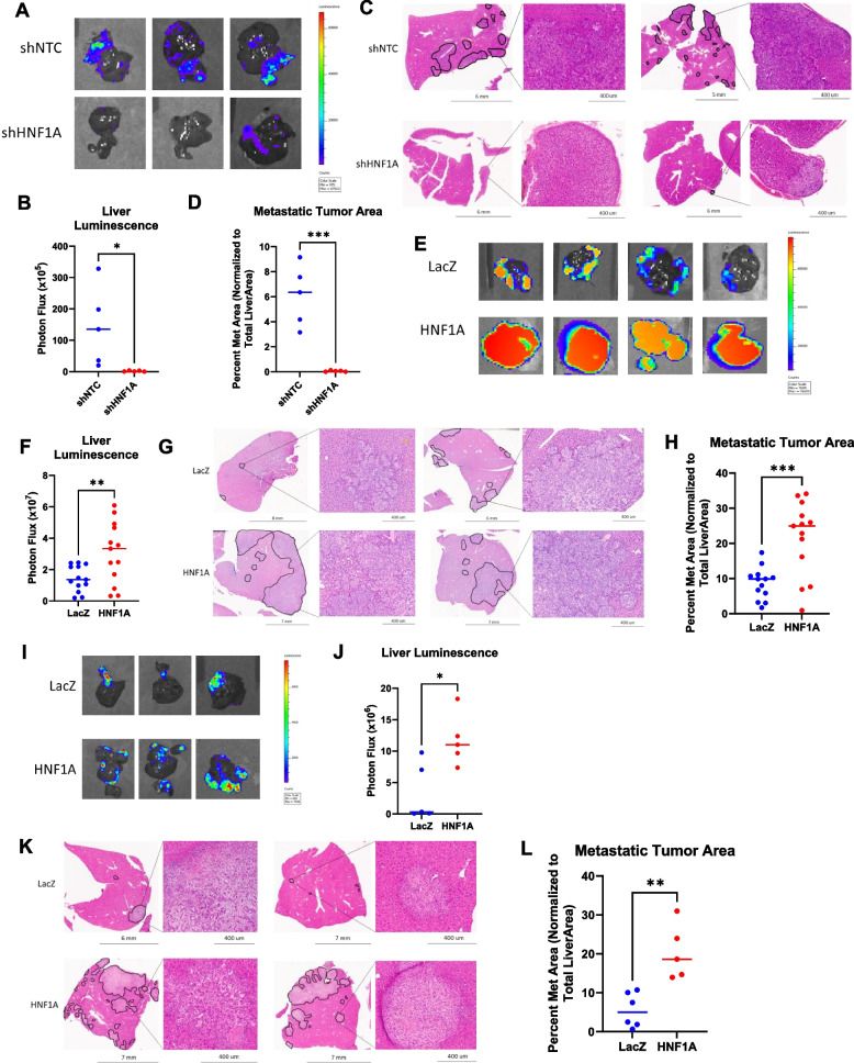
Targeting FGFR4 abrogates HNF1A-driven metastasis in pancreatic ductal adenocarcinoma
- Journal: Molecular Cancer, July 2025
- Authors: Crawford KJ, Humphrey KS, Cortes E, Wang J, Kumarasamy V, Wan Y, Long MD, Feigin ME, Witkiewicz AK, Mann KM, Knudsen ES, Abel EV.
- Citation: Mol Cancer. 2025 Jul 29;24(1):208.
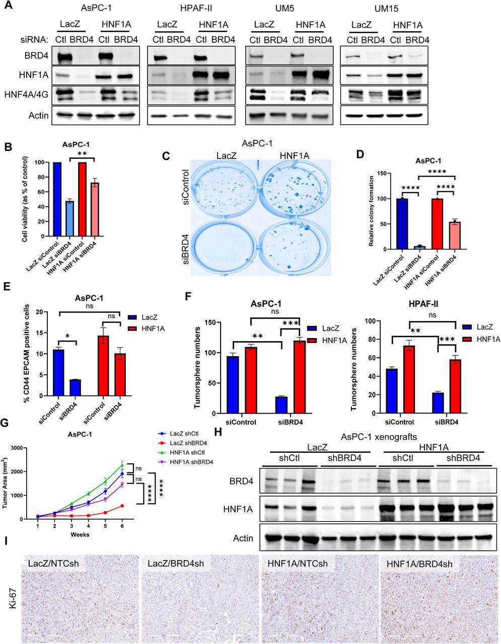
HNF1A is a novel BRD4 target and critical for BET-inhibitor response in pancreatic ductal adenocarcinoma
- Journal: bioRxiv [Preprint], October 2025
- Authors: Humphrey KS, Crawford KJ, Muppavarapu B, Mayberry MM, Morris W, Torres E, Long MD, Wang J, Knudsen ES, Witkiewicz AK, Abel EV.
- Citation: bioRxiv [Preprint]. 2025 Oct 2:2025.10.01.679805. doi: 10.1101/2025.10.01.679805.
The Extracellular Niche and Tumor Microenvironment Enhance KRAS Inhibitor Efficacy in Pancreatic Cancer
- Journal: Cancer Research, April 2024
- Authors: Kumarasamy V, Wang J, Frangou C, Wan Y, Dynka A, Rosenheck H, Dey P, Abel EV, Knudsen ES, Witkiewicz AK.
- Citation: Cancer Res. 2024 Apr 1;84(7):1115-1132. doi: 10.1158/0008-5472.CAN-23-2504.
ATDC binds to KEAP1 to drive NRF2-mediated tumorigenesis and chemoresistance in pancreatic cancer
- Journal: Genes & Development, February 2021
- Authors: Purohit V, Wang L, Yang H, Li J, Ney GM, Gumkowski ER, Vaidya AJ, Wang A, Bhardwaj A, Zhao E, Dolgalev I, Zamperone A, Abel EV, Magliano MPD, Crawford HC, Diolaiti D, Papagiannakopoulos TY, Lyssiotis CA, Simeone DM.
- Citation: Genes Dev. 2021 Feb 1;35(3-4):218-233. doi: 10.1101/gad.344184.120.
Beta 1 integrin signaling mediates pancreatic ductal adenocarcinoma resistance to MEK inhibition
- Journal: Scientific Reports, July 2020
- Authors: Brannon A 3rd, Drouillard D, Steele N, Schoettle S, Abel EV, Crawford HC, Pasca di Magliano M.
- Citation: Sci Rep. 2020 Jul 7;10(1):11133. doi: 10.1038/s41598-020-67814-9.
- Wang L, et al. ATDC is required for the initiation of KRAS-induced pancreatic tumorigenesis. Genes Dev. 2019 Jun 1;33(11-12):641-655. doi: 10.1101/gad.323303.118. Epub 2019 May 2. PMID: 31048544; PMCID: PMC6546061.
- Palmbos PL, et al. ATDC mediates a TP63-regulated basal cancer invasive program. Oncogene. 2019 May;38(18):3340-3354. doi: 10.1038/s41388-018-0646-9. Epub 2019 Jan 14. PMID: 30643195; PMCID: PMC6499660.
- Lorenzatti Hiles G, et al. A surgical orthotopic approach for studying the invasive progression of human bladder cancer. Nat Protoc. 2019 Mar;14(3):738-755. doi: 10.1038/s41596-018-0112-8. PMID: 30683938; PMCID: PMC6463286.
HNF1A is a novel oncogene that regulates human pancreatic cancer stem cell properties
- Journal: eLife, August 2018
- Authors: Abel EV, Goto M, Magnuson B, Abraham S, Ramanathan N, Hotaling E, Alaniz AA, Kumar-Sinha C, Dziubinski ML, Urs S, Wang L, Shi J, Waghray M, Ljungman M, Crawford HC, Simeone DM.
- Citation: Elife. 2018 Aug 3;7:e33947. doi: 10.7554/eLife.33947.
- Abel EV, et al. The Notch pathway is important in maintaining the cancer stem cell population in pancreatic cancer. PLoS One. 2014;9(3):e91983. doi: 10.1371/journal.pone.0091983. eCollection 2014. PubMed PMID: 24647545; PubMed Central PMCID: PMC3960140.
- Abel EV, Simeone DM. Biology and clinical applications of pancreatic cancer stem cells. Gastroenterology. 2013 Jun;144(6):1241-8. doi: 10.1053/j.gastro.2013.01.072. Review. PubMed PMID: 23622133.
- Abel EV, et al. Melanoma adapts to RAF/MEK inhibitors through FOXD3-mediated upregulation of ERBB3. J Clin Invest. 2013 May;123(5):2155-68. doi: 10.1172/JCI65780. Epub 2013 Apr 1. PubMed PMID: 23543055; PubMed Central PMCID: PMC3635724.
- Abel EV, Aplin AE. Finding the root of the problem: the quest to identify melanoma stem cells. Front Biosci (Schol Ed). 2011 Jun 1;3(3):937-45. doi: 10.2741/198. Review. PubMed PMID: 21622243; PubMed Central PMCID: PMC6535180.
- Abel EV, Aplin AE. FOXD3 is a mutant B-RAF-regulated inhibitor of G(1)-S progression in melanoma cells. Cancer Res. 2010 Apr 1;70(7):2891-900. doi: 10.1158/0008-5472.CAN-09-3139. Epub 2010 Mar 23. PubMed PMID: 20332228; PubMed Central PMCID: PMC2848900.
Contact us
Department of Molecular & Cellular Biology
Roswell Park Comprehensive Cancer Center
Elm and Carlton Streets
Buffalo, NY 14263